Remote Sensors

Remote Sensors SERIES


LT 100L TS58 J

Remote Sensors

Remote Photoelectric Systems

LT 100L TS58 J

  • CE

Compatible Receivers

  • LR 100L TB58 J
    LR 100L TB58 J
    Function Receiver
    Sensing Range Up to 18 m
    Indicators Yes
    Optical Angle +/- 7° (opening)
    Housing M12 x 1
    Housing Material Nickel Plated Brass
    Connection 4 pin, M12 plug
  • LR 100L TS58 J
    LR 100L TS58 J
    Function Receiver
    Sensing Range Up to 18 m
    Indicators Yes
    Optical Angle +/- 7° (opening)
    Housing M12 x 1
    Housing Material Stainless Steel
    Connection 4 pin, M12 plug

Product Data

Function Transmitter
Sensing Range Up to 18 m
Indicators None
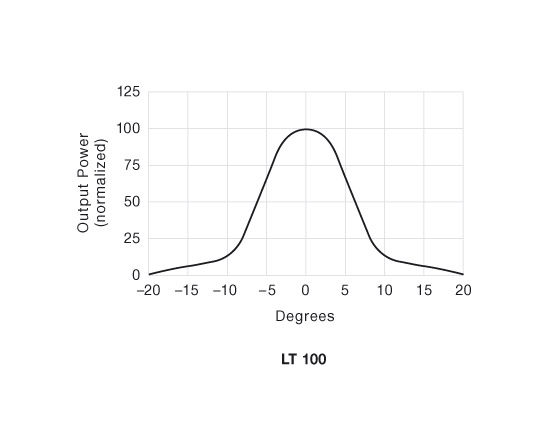
Optical Angle +/- 6° (emission)
Housing M12 x 1
Housing Material Stainless Steel
Connection 4 pin, M12 plug

Technical Data

Transmitter Diode Ga Al As, (880 nm)
Output Indicator Yellow LED
Light Source Infrared
Housing Material, Front Lens Polycarbonate
Housing Material, Sensor Housing Stainless Steel (AISI 316)

Environmental Data

Vibration 10 – 55 Hz, 0,5 mm
Shock 30 g
Operation Temperature – 25 to +65 °C
Storage Temperature – 40 to +80 °C
Sealing Class IP 67
Light Immunity 20˚ > 80 000 lux

Technical Drawings

  • Wiring Diagram Wiring Diagram
  • Connections Connections
  • Parallel Displacement Parallel Displacement
  • Angular Displacement Angular Displacement
  • Dimensions Dimensions
Document

Results 0 items

Enter your search criteria

Quick Search

Or

Product Finder

Find the Telco product type you're looking for with the help of criteria search filters in the Telco product finder

Open Product Finder

We use cookies to personalize content and to analyze our traffic. Please decide if you are willing to accept cookies from our website.